Baoleme
https://baoleme.github.io/Dashboard/
View on GitHub
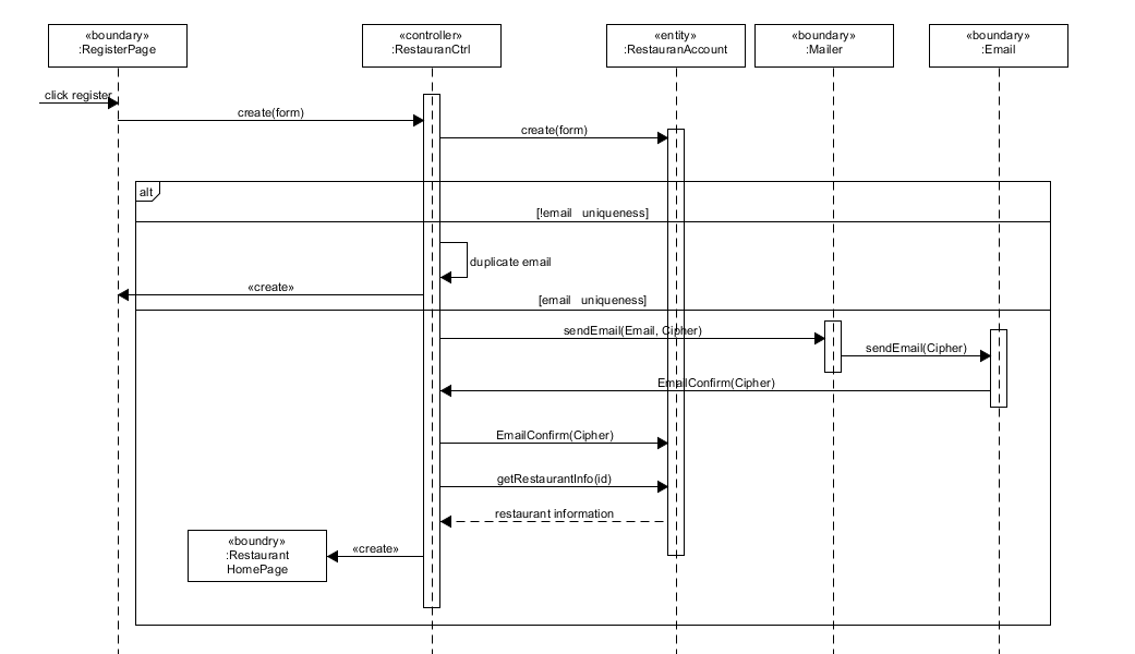
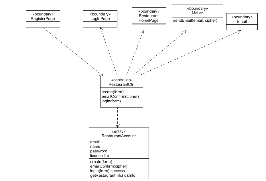
注册登录
用例简介
注册登录用例详情
顺序图
类图